
Enlaces y notas sobre el lenguaje de automatización de sistemas Ansible
7 de octubre de 2022
Machine Learning, cheatsheets algoritmos
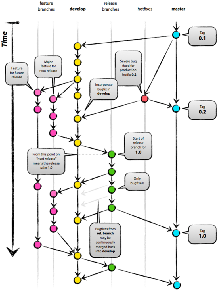
16 de noviembre de 2022Esquema ilustrativo del flow en GIT y conceptos de funcionamiento del mismo.
Mas informacion: https://git-scm.com/book/es/v2




