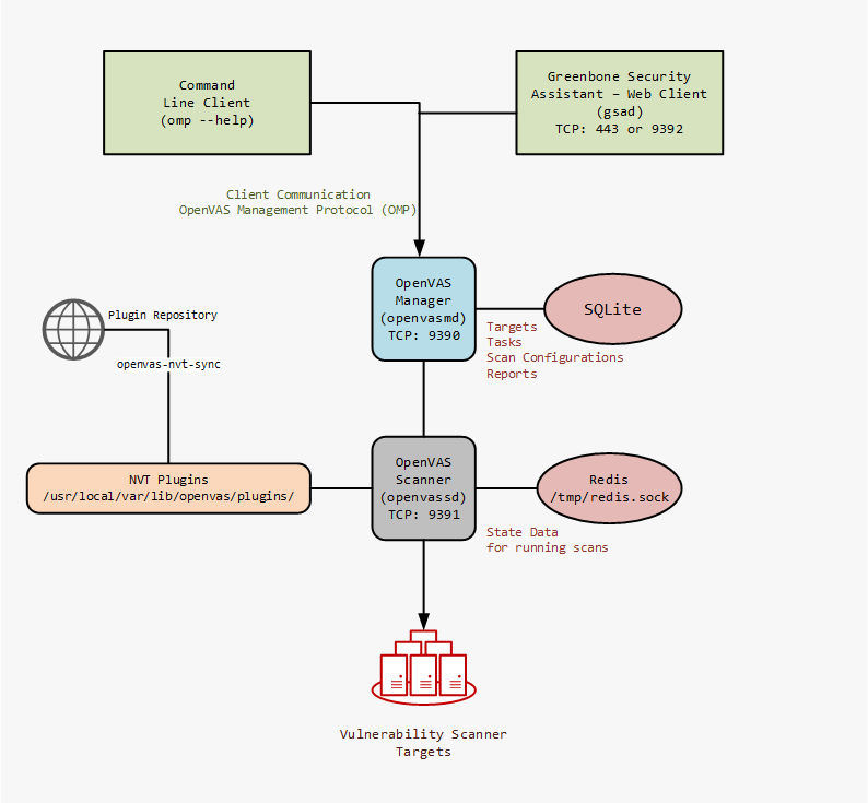
Gestión de contenedores docker y tutorial dockerfile1 de agosto de 2018Configuración archivo para virtualhost y generación de certificado PFX20 de agosto de 2018 Show all Flow de la herramienta de testeo para vulnerabilidades OpenVAS. Related posts13 de febrero de 2024Gestión de almacenes de certificados keystore Java, comandos mas habituales.Read more11 de mayo de 2023Comandos útiles OpenSSLRead more24 de marzo de 2023Monitorizando servicios systemdRead more Deja una respuesta Cancelar la respuestaTu dirección de correo electrónico no será publicada. Los campos obligatorios están marcados con *Comentario * Nombre * Correo electrónico * Web Guarda mi nombre, correo electrónico y web en este navegador para la próxima vez que comente. Are you human? Please solve: