
Diferencia entre visitas y clicks en Analytics y Adwords de Google
27 de febrero de 2018
Diagrama de procesos de negocio en el CRM vTigerCRM
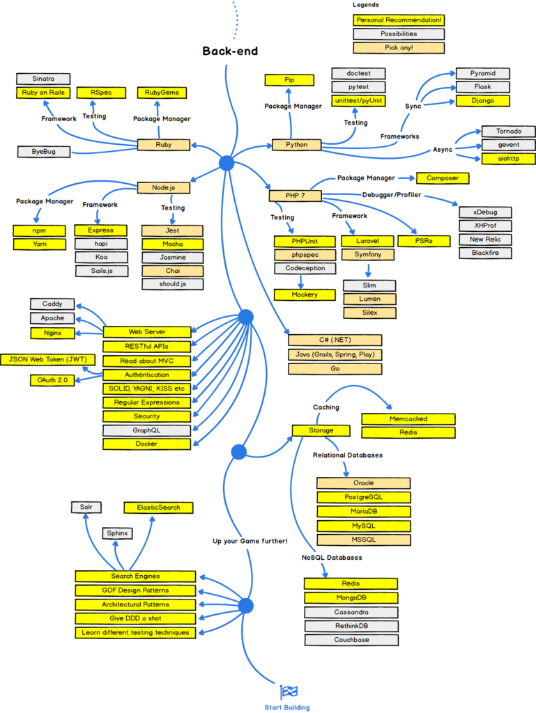
27 de mayo de 2018Diagrama para hacernos una idea de nuestro insignificante conocimiento a nivel personal de la tecnología existente, tan solo refiriéndonos a la parte de software orientada a entorno web principalmente, sin contemplar resto de software, redes, hardware ni arquitectura de sistemas.
La humildad siempre es un grado.






